为营造浓厚的校园文化氛围,激发全校师生的阅读热情,提升师生的文化素养和综合素质,经研究决定,学校由图书馆牵头组织开展“书香南洋·阅读启智”系列活动。现将活动相关事宜通知如下:
一、活动主题
书香南洋,阅读启智
二、活动对象
全校师生
三、活动内容
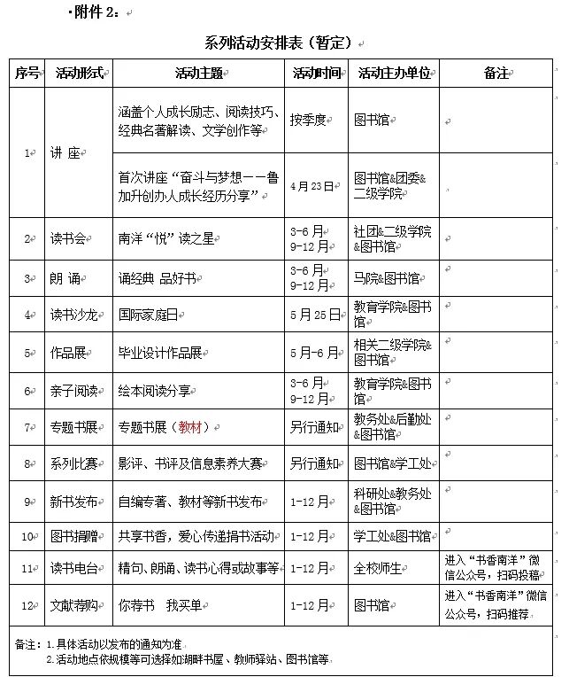
(一)专题讲座
邀请校内外知名作家、学者、阅读推广人等举办系列阅读讲座。内容涵盖个人成长励志、阅读技巧、经典名著解读、文学创作等方面,帮助师生提升阅读欣赏能力和文学素养。
(二)读书会
以学校社团或二级学院等为单位,组织师生开展读书会活动。读书会可围绕经典名著、励志故事、专业书籍等不同主题展开,通过读书心得分享、角色扮演、小组讨论等方式,对阅读书籍进行深入探讨,并交流阅读感悟。
各读书会需提前制定活动计划,明确活动主题和形式,提前1周向图书馆提交线下读书会申报表(见附件1),并在活动结束后提交读书会总结和活动照片,由图书馆审核后发布至“书香南洋”微信公众号。经认定后由图书馆报送给教务处,并给予活动组织者适当的课时补贴。
(三)读书电台
在“书香南洋”微信公众号平台,开设“读书电台”专栏。旨在传播南洋文化、弘扬书香气息,为全校师生搭建一个展示自我、交流思想的平台。
“读书电台”的内容包括经典文学作品中精句、朗诵、读书心得或故事等,个人、班级、社团等均可积极投稿,投稿作品需为原创的音频或视频,时长不超过5分钟。优秀作品将推荐校广播电台播出。
四、活动奖励
“书香南洋”将以年度为单位,对积极参与的社团、二级学院或个人,学校将颁发“书香社团”“书香班级”“南洋之星”“优秀作品奖”“阅读达人”等荣誉证书,并给予一定的奖励。
搜索公众号“书香南洋”,或扫描下方二维码,即可一键关注,开启你的书香之旅!

附件1:线下读书会申报表
附件2:系列活动安排表(暂定)
厦门南洋职业学院
2025.04.15
附件1:线下读书会申报表

附件2:系列活动安排表(暂定)

