为积极响应学校“书香南洋・阅读启智”系列活动,进一步激发全体教师的深度阅读热情,凝聚教师情感、传承校园文化,促进教师间思想交流与碰撞,由图书馆牵头策划“共读一本书”活动。本活动以“共读促共鸣,交流启智慧”为核心,通过集体阅读、心得分享、深度研讨等形式,推动阅读从“个人行为”向“群体共创”延伸,营造浓厚的书香校园氛围。现制定如下实施方案:
一、共读书目:《爱与适合的教育》
二、活动对象:全体教职工
三、活动时间:2025年12月1日—2026年1月10日
四、活动目标
1.领悟与传承学校创办人鲁加升教育理念;
2.引导教师聚焦书籍深度阅读,提升文本理解与思辨能力;
3.搭建跨群体交流平台,通过观点碰撞深化对书籍主题的多元认知;
4.形成“读—思—分享—实践”的阅读闭环,推动阅读成果转化。
五、活动安排

六、奖励设置

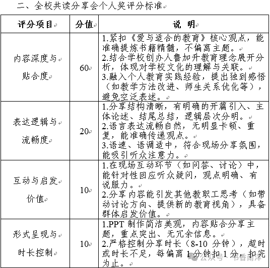
具体评分标准见附件3。
七、其他事项
请各职能部门/学院认真准备,确保分享会取得实效,共同推动“共读一本书”活动深入开展。
联系人:陈丽红
联系电话:13960267713
附件1:阅读&心得打卡路径
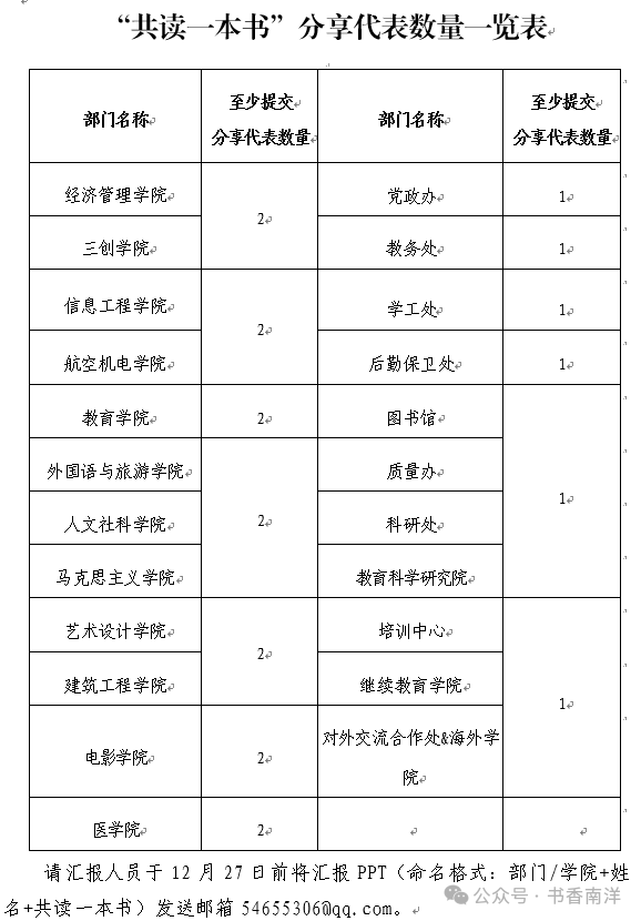
附件2:“共读一本书”分享代表数量一览表
附件3:评分标准
厦门南洋职业学院
2025年11月28日
附件1:

附件2:

附件3:


